易班网
英文版
网上办事大厅
VPN入口
首页
深入贯彻中央八项规定精神学习教育
kaiyun手机版登录入口官网
学校简介
现任领导
历任领导
机构设置
校园风光
大事记
校徽校训
党建工作
理论学习
基层党组织
党风廉政
工作动态
党员风采
教育教学
本科生教育
研究生教育
继续教育
学科建设
教学成果
基本情况
各类信息
科学研究
科研动态
科研成果
科研项目
学术期刊
政策导读
开yun官方登录入口app下载
招生信息
就业信息
政策导读
就业创业
合作交流
国内交流
国际交流
信息公开
人才队伍
人才招聘
优秀团队
名师风采
公共服务
校历
驻村工作
学风建设
通知公告
当前位置:
首页
>>
通知公告
>> 正文
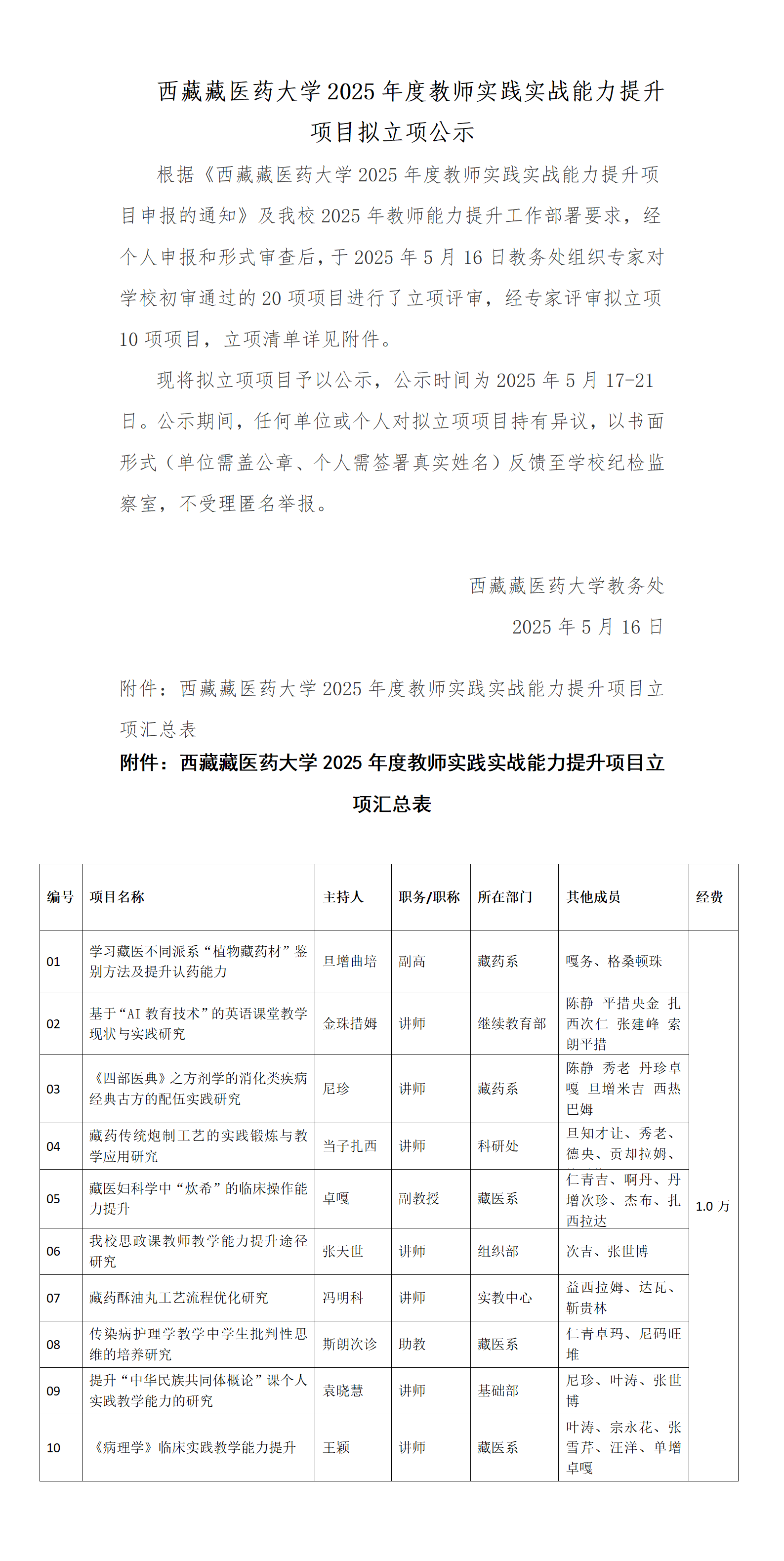
开云电竞2025年度教师实践实战能力提升项目拟立项公示
时间:2025年05月16日 17:05 点击:
---教育管理网站---
---西藏教育厅高校毕业生就业信息网---
---中国教育和科研计算机网---
---西藏教育---
---教育部---
---学校各部门网站---
---校办公室---
---校组织部---
---校评建网---
---附属医院---
---藏医药研究所---
---财务科---
---藏药系---
---实验标本中心---
---图书与信息网络中心---
---研究生部---
---继续教育部---
---基础部---
---藏医系---
---总务处---
---学工处---
---科研处---
---教务处---
---纪检监察室(纪委)---
---友情链接网站---
---江西中医药大学---
---西藏大学---
---哈尔滨医科大学---
---北京中医药大学---
kaiyun.ccm